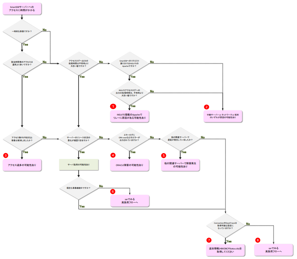
SmartDBにアクセスしても反応が遅い、画面が表示されにくいなど、次の「障害切り分けフロー」を参考に障害の原因がどこにあるか確認しましょう。
障害切り分けフロー
- 下記の情報をご準備のうえ、サポートセンターへお問い合わせください。
- システムチェック用アーカイブ(アクセスログありで全サーバー分)
- ロードバランサーやプロキシなどの中継サーバー、ネットワーク遅延、ブラウザの表示遅延などの観点でご確認いただく事をおすすめいたします。
- システム利用時の最大負荷が超過している可能性があります。サーバーのチューニングやスケールアップをご検討ください。
- Oracleへお問い合わせください。調査の結果、SQLが原因と特定した場合、原因とされるSQLをご提示のうえ、サポートセンターへお問い合わせください。
- NFSやIMAPなどの関連するサーバーで障害が発生している可能性があります。製品と接続している他のサーバーをご確認ください。
- sarで見るサーバー高負荷をご参照ください。
- HBKDBCPStatus.doと必要情報をご準備のうえ、サポートセンターへお問い合わせください。
- sarで見るサーバー高負荷をご参照ください。
必要情報
- 事象発生の日時を教えてください
- 事象発生時と平常時のsar情報を取得してください
- クライアント側にエラーが出力されますか?
- APサーバーのファイル(事象発生時)
/etc/hibiki/hibiki.xml
/etc/hibiki/default.xml
- APサーバーのログファイル(事象発生時)
/var/log/hibiki/access.log.yyyymmdd
/var/log/hibiki/audit.log.yyyymmdd
/var/log/hibiki/hibiki.log.yyyymmdd
/opt/jakarta-tomcat/logs/catalina.out