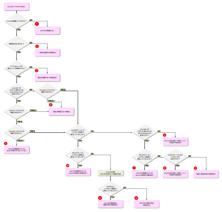
SmartDBにアクセスしても反応がなく、画面が表示されない場合、次の「障害切り分けフロー」を参考に障害の原因がどこにあるか確認しましょう。
注意事項
調査に必要なログを取得せずに復旧した場合、原因の特定ができない場合があります。原因の特定を優先する場合はApacheの起動や、プロセスのKillをしないでください。
障害切り分けフロー
- SmartDBが起動しないをご参照ください。
- ネットワーク障害などの理由により、一時的にアクセスできない状態になっていた可能性があります。事象発生時にネットワーク障害などが発生していなかったかご確認ください。
- アクセス可能なユーザーが存在するため、製品の問題ではなく、端末または接続環境が原因の可能性があります。下記をご確認ください。
- 事象が発生したPCとサーバー間のネットワーク環境
- ファイヤーウォールやブラウザなどの設定
- リクエストが飛んできていないため、端末または接続環境が原因の可能性があります。下記をご確認ください。
- 事象が発生したPCとサーバー間のネットワーク環境
- ファイヤーウォールやブラウザなどの設定
- 振り分けができない原因を調査する必要があるため、必要情報をご準備のうえ、サポートセンターへお問い合わせください。
- ブラウザの機能(F12開発者ツール)や、各サーバーでのパケットキャプチャなどを確認し、原因箇所の特定をしてください。
- SmartDBとの連携やリレー処理が原因の可能性があるため、必要情報をご準備のうえ、サポートセンターへお問い合わせください。
- ブラウザの機能(F12開発者ツール)や、各サーバーでのパケットキャプチャなどを確認し、原因箇所の特定をしてください。
- 必要情報をご準備のうえ、サポートセンターへお問い合わせください。
- sarで見るサーバー高負荷をご参照ください。
- 内部処理遅延の可能性があります。必要情報をご準備のうえ、サポートセンターへお問い合わせください。
- 処理遅延が発生しているサーバーで遅延の原因を特定してください。INSUITEからのリクエストが処理遅延の原因になっている場合はサポートセンターへお問い合わせください。
必要情報
- 事象発生の日時を教えてください
- 事象が発生したユーザーのMID
- 事象発生日時付近のイベント
- 事象の再現手順
【 SmartDBに原因がある可能性の場合 】
- APサーバーのファイル(事象発生時)
/etc/hibiki/hibiki.xml
/etc/hibiki/default.xml
- APサーバーのログファイル(事象発生時)
/var/log/hibiki/access.log.yyyymmdd
/var/log/hibiki/audit.log.yyyymmdd
/var/log/hibiki/hibiki.log.yyyymmdd
/opt/jakarta-tomcat/logs/catalina.out
- SmartDB APサーバーのsar情報(事象発生時と平常時を取得してください)
【 Apache(INSUITE搭載)に原因がある可能性の場合 】
- システムチェック用アーカイブ(全サーバー分でアクセスログあり)を取得してください
(アクセスログに処理時間が記載されていない場合は httpd.confでLogformat の設定が必要です)